js33333金沙线路检测
当前位置: 网站首页>>新闻动态>>通知公告>>正文
新闻动态
通知公告
js33333金沙线路检测关于线上教学课程调换的通知
来源:js33333金沙线路检测 阅读: 日期:2020-04-15


各位教师,同学:

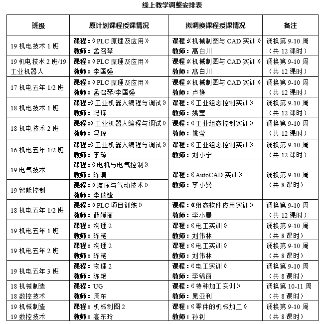
受疫情影响,公司开学时间延长,js33333金沙线路检测为了缓解开学后多门课程使用同一实训室的问题,提高实训场所的使用率,现对部分班级的理实一体化课程与实训课程进行调换,实训课程理论部分开展线上教学。后期根据员工具体返校时间,合理调整剩余课时安排。具体安排如下表。



  请相关教师做好建班、授课资源等开课前的准备工作。

  

                                                                              js33333金沙线路检测

                                                      2020年4月15日




扫描手机阅读/分享
陕西省教育厅 | 教务处 | 网上办事大厅 | 工学云 | 思政学习平台 | 扩招学习平台 | VR看校[宝福路] | VR看校[蟠龙]

地址:陕西省宝鸡市宝福路56号 联系电话:0917-3633810 招生咨询电话:3328888/3633887/3633889

Copyright© js33333金沙线路检测(CHINA)有限公司-Baidu百科NO.1 版权所有 All Rights Reserved. 陕ICP备06007315号-2